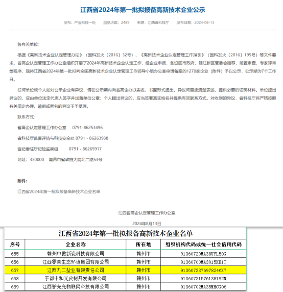
8月13日,江西省高企认定管理工作小组办公室传来喜讯,湖南盐业集团有限公司所属江西九二盐业有限责任公司成功通过2024年第一批高新技术企业认定。

高新技术企业是指在国家重点支持的高新技术领域,持续进行研究开发与技术成果转化,形成企业核心自主知识产权,并以此为基础开展经营活动,将重大高新技术成果转化成生产力的企业。高新技术企业认定是对企业自主知识产权、研发投入、高新产品投入、人才结构、组织管理水平和成长性指标等综合评估认定,需要经过严格筛选和审核。
本次高新技术企业认定的通过,能让九二盐业企业所得税税率由25%降至15%,同时享受加计扣除优惠政策,为九二盐业的发展创造了经济效益,激发了自主创新的热情,提高了科技创新的活力。
未来,九二盐业将严格按照高新技术企业的标准规范开展各项工作,坚持将科技创新作为企业可持续发展的源动力,持续增加技术研发投入,不断提升公司核心竞争力,加速推动技术成果转化,为集团高质量发展奠定坚实基础。